美妆头条

全球美妆产业新媒体

立即打开

8起融资破亿,2026美妆行业洗牌已开始

原创美妆头条-张静

2026-02-04 10:16

295人看过

摘要 | 最高近亿元。

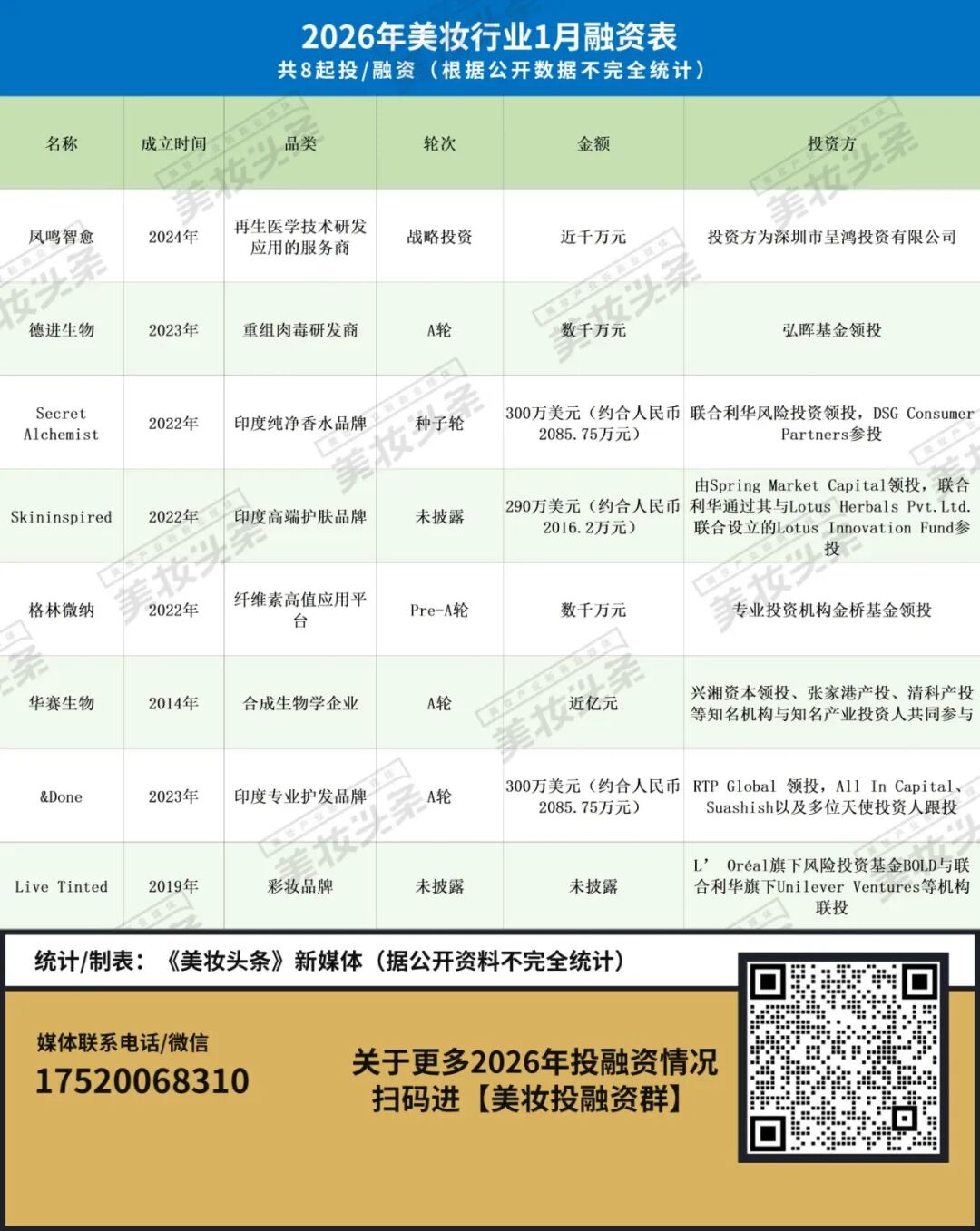
美妆头条不完全统计,2026年首月,美妆领域已有8起投融资事件正式落地,涉及资金总额超过亿元。

 

这一组数字背后,隐藏着怎样的行业动向与资本逻辑?哪些企业能在开年就获得资本的青睐,打响2026年的“融资第一枪”?

 

 

PART.01

开年8起投融资落地

资本从“广撒网”转向“精准狙击”

 

 

表面上看,2026年开年8起融资的数量,延续了近年来美妆行业投融资的理性趋势。但数据背后,却隐藏着一个关键转折,资本正在从过去的“广撒网”模式,转向“精准狙击”。

 

 

对比过去五年开年融资数据,起伏的数字背后,是资本对美妆行业认知的不断迭代,更是行业发展逻辑的深刻重构。

 

2022年1月10起融资中,新锐品牌占据重要地位;2023年6起融资,重心开始向供应链倾斜;2024年13起融资中,多家技术型企业已率先获得资本青睐;2025年7起相关重要投/融资事件中,细分赛道的创新企业成为资本关注的焦点;而到了2026年,资本愈发谨慎、愈发聚焦,每一笔投资都经过了对企业核心竞争力、技术壁垒、商业化潜力的深度考量。

 

这种投融资理性常态化的背后,是多重因素的共同推动。

 

一方面,消费市场的理性升级,让“概念大于实力”的企业难以持续生存。如今,消费者越来越看重产品的成分、功效与安全性,这种需求变化倒逼企业回归产品本质;与此同时,资本也逐渐意识到,只有真正能解决消费者核心需求、具备长期价值的企业,才能在激烈的市场竞争中站稳脚跟。

 

另一方面,美妆行业的监管日益完善,从原料管控到产品备案,从功效宣称到质量检测,监管力度持续加大,那些不合规、靠炒作噱头生存的企业逐渐被市场淘汰,资本的投资风险随之提升,进而推动资本更加谨慎地筛选投资标的。

 

 

PART.02

3家印度品牌成功融资

联合利华连续下注释放明确信号

 

 

在2026年开年的8起融资案例中,最令人意外的亮点,莫过于3家印度美妆品牌的成功融资,其中联合利华的连续下注更是引发行业关注。

 

印度专业护发品牌&Done宣布完成300万美元(约合人民币2085.75万元)A轮融资,本轮由RTP Global领投,All In Capital、Suashish以及多位天使投资人跟投。据悉,该品牌成立于2023年,由Saumya Yadav和Atit Jain共同创立,定位于高端专业护发赛道,专注于结合印度发质特点及当地气候条件,开发以科学为基础的针对性护发产品。

 

▲图源:&Done官网

 

值得重点提及的是,2026年开年,联合利华通过旗下风投部门Unilever Ventures,投资了两大印度美妆品牌,释放出对区域本土品牌的高度认可。

 

其中,印度纯净香水品牌Secret Alchemist宣布完成300万美元(约合人民币2085.75万元)种子轮融资,由联合利华旗下投资部门Unilever Ventures领投。该品牌主打成分透明的纯净香氛,核心优势在于融合印度本土特色植物原料与现代先进工艺,打造兼具本土底蕴与市场竞争力的产品。

 

▲图源:Secret Alchemist官网

 

此外,印度高端护肤品牌Skininspired也顺利完成290万美元(约合人民币2016.2万元)A轮融资,由Spring Marketing Capital领投,Unilever Ventures参投,进一步印证了印度本土美妆品牌的资本化潜力。

 

从行业趋势来看,印度品牌的融资成功,恰恰印证了“本土文化赋能”已经成为美妆品牌突围的重要路径。这对中国美妆品牌而言,同样具有重要的借鉴意义,未来,那些深度挖掘本土文化内核、具备差异化定位与核心竞争力的中国美妆品牌,依然有巨大的空间和发展潜力。

 

值得重点提及的是,据WWD报道,彩妆品牌Live Tinted也在1月份完成新一轮融资,投资方不仅涉及Curate Capital、欧莱雅旗下风险投资基金BOLD,联合利华旗下基金Unilever Ventures等原有投资方也继续参与了投资。

 

 

PART.03

4家本土上游企业领跑

前沿技术成资本布局核心

 

 

如果说印度品牌的融资是开年融资赛道上的“意外惊喜”,那么上游领域的集中融资,则是2026年开年融资格局的“核心亮点”。

 

美妆头条统计显示,开年8起融资案例中,有4家为中国本土上游企业,涵盖再生医学、重组肉毒、纤维素高值应用、合成生物学等多个前沿技术领域,成为开年融资的“主力军”。

 

▲图源:天眼查

 

具体来看,凤鸣智愈获得近千万元战略投资,德进生物完成数千万元A轮融资,格林微纳斩获数千万元Pre-A轮融资,华赛生物更是拿到近亿元融资。4家本土上游企业集体发力,成功打响了2026年美妆上游领域资本化的“第一枪”,也彰显了本土上游企业的研发实力与商业化潜力。

 

上游领域的持续升温,并非偶然,而是美妆行业“重研发、强壁垒”发展趋势的必然结果。近年来,美妆行业“重研发、强壁垒”的趋势愈发明显,上游原料与核心技术作为品牌竞争力的核心,逐渐成为资本布局的重点赛道。

 

▲图源:天眼查

 

从企业来看,这4家本土上游企业的融资,均聚焦于前沿技术领域,凭借扎实的研发实力、清晰的商业化路径,成为资本青睐的核心原因。其中,华赛生物作为合成生物学领域的代表性企业,此次获得近亿元融资,成为开年上游领域融资规模最大的企业。合成生物学作为美妆原料创新的“核心引擎”,近年来一直是资本布局的热门赛道,其凭借“绿色、高效、可持续”的优势,能够解决传统原料生产中存在的污染、效率低、成本高的问题,同时还能开发出传统原料无法实现的功效成分,成为美妆行业实现“高质量发展”的重要支撑。

 

▲图源:华赛生物公众号

 

作为东莞暨南大学研究院的孵化企业,凤鸣智愈则依托研究院的全链条孵化支持,实现了从技术攻关到成果初显、从团队组建到品牌筑基的跨越式成长,成为上游领域的“潜力股”。

 

透过2026年开年的融资格局,我们不难发现,美妆行业的资本化路径已经清晰可见。对于美妆企业而言,资本的理性并非“寒冬”,而是“洗牌”,更是那些具备核心竞争力的企业脱颖而出的“机遇期”。

 

我们有理由相信,在资本的精准赋能下,在本土企业的持续努力下,中国美妆行业将逐渐摆脱“同质化、轻研发”的发展困境,实现核心技术与核心原料的自主化突破,诞生更多具备全球竞争力的本土企业与本土品牌,推动中国美妆行业走向更高质量、更具竞争力的发展新阶段。

文本经授权发布,不代表美妆头条立场,如若转载请联系原作者。若对文本内容有疑议,点击投诉举报。

最新评论

查看更多

优选品牌
更多

北极泉

谷雨

悠鲜

法兰琳卡

优选工厂
更多

天津尚美

科盈集团

绵花棠

诺斯贝尔

优选服务商
更多

YESER 椰氏

星业科技

庆飞包装

巨微生物

优选品牌
进入>
优选工厂
进入>
企业服务
进入>
全球美妆产业新媒体
美妆头条,全球美妆产业新媒体,是化妆品行业影响力垂直媒体。 构建产业集群生态圈,打造美妆产业赋能平台。美妆头条立足引领美妆产业进化,从思想、经营、资源等多方面推动美妆产业升级发展。
展开

关于我们

寻求报道

我要入驻

联系我们

加入社群

关注公众号

商务合作联系电话:15920991530

邮箱:1453879133@qq.com

@美妆头条 粤ICP备15110395号-1 粤公网安备 4401102000241号

X