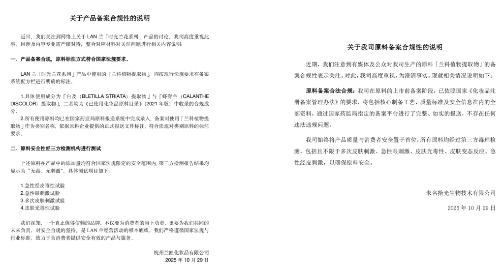
针对消费者质疑护肤品牌LAN兰的“时光兰花系列”产品,疑似备案信息与品牌宣传不符,近日,LAN 兰回应称,产品备案合规,所有使用原料均已在国家药监局原料报送系统中完成录人,备案时使用「兰科植物提取物」作为类别名称,依据原料企业提供的正式报送文件标注,符合法规对类别原料的标注要求。


美妆头条
全球美妆产业新媒体
立即打开
LAN兰
2025-11-04 11:33
521人看过
针对消费者质疑护肤品牌LAN兰的“时光兰花系列”产品,疑似备案信息与品牌宣传不符,近日,LAN 兰回应称,产品备案合规,所有使用原料均已在国家药监局原料报送系统中完成录人,备案时使用「兰科植物提取物」作为类别名称,依据原料企业提供的正式报送文件标注,符合法规对类别原料的标注要求。

完
查看更多

选品牌

选工厂

选服务